| Basse saison | Moyenne saison | Haute saison |
|---|---|---|
| € | € | € |
BureauRéf.
0602010294
Réf.
8480
NICE (06000)
REVALYS ENTREPRISE & COMMERCE vous propose en location ces bureaux entièrement rénovés, situés sur l’avenue Jean-Médecin, cœur historique du quartier d’affaires, axe commerçant et artère principale du centre-ville de Nice, offrent une adresse stratégique et prestigieuse, à proximité immédiate d’ICONIC, du centre commercial Nice Étoile, de la gare SNCF et de la place Masséna.
Caractéristiques :
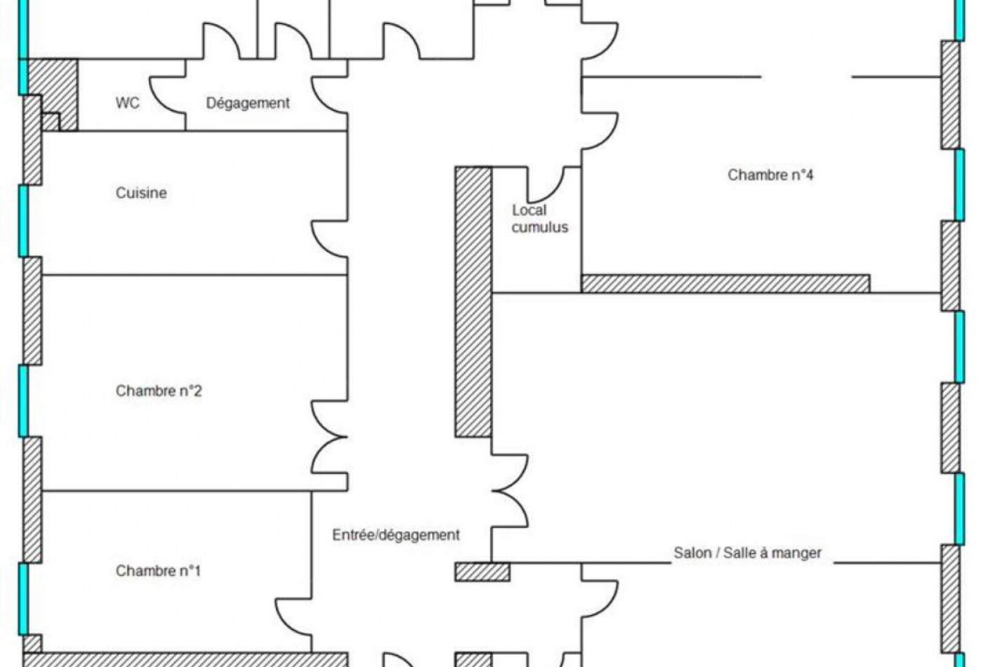
Surface totale : 160 m²
6 bureaux avec beaux volumes
Cuisine équipée
2 salles d’eau + 1 WC indépendant
Climatisation réversible
Très belle luminosité
Accessibilité exceptionnelle :
Tramway ligne 1 au pied de l’immeuble
Connexion directe aux lignes 2 et 3
Bus multiples à proximité
Gare SNCF Nice-Ville à moins de 5 minutes à pied
Conditions de location :
Bail commercial 3/6/9
Loyer : 5000 € HT/HC / mois
Charges : 250 € / mois
Taxe foncière et taxe bureau à la charge du preneur
Dépôt de garantie : 3 mois de loyer HC
Idéal professions tertiaires, libérales, activités d’image, communication, tech, etc.
Honoraires à la charge du locataire 31104 € TTC - REVALYS - Samuel Puig-Bloch - 06 99 13 33 43 - Plus d'informations sur www.revalys.eu (réf. 060209879)





















